Article and Photos by Michelle Lum
What do a secret bookcase, a murder mystery, and sleep-deprived Mudders have in common? All were instrumental to the Long Overdue escape room put on last semester by MuddEscapes, Mudd’s very own escape room club.
An escape room is an experience in which a team of players solves a series of puzzles to accomplish some sort of goal before time is up. Typically, the objective is quite straightforward: to escape the room. In the case of Long Overdue, participants were given an hour to solve a murder mystery set in a haunted library.
Started by roommates Owen Gillespie ’20 and Cole Kurashige ’20 in 2018, MuddEscapes is a club dedicated to building and hosting a school-wide escape room experience each semester. These days, the 20-person club is led by President Ashley Cheung ’23 and Vice President Katheryn Wang ’23, with Naomi Horiguchi ’26 and Jasper Cox ’26 set to be club presidents next school year.
Ashley joined the club as a freshman in 2019, just before the COVID-19 pandemic hit, and enjoyed the experience so much that she decided to take up the mantle when previous club leadership graduated.
Unfortunately, after school went online in March 2020, club membership took a hit. That meant the club was unable to meet its full potential until students returned to campus during the 2021-2022 academic year — at which point Ashley set her sights on having an escape room completed by the end of spring 2022.
“I wanted to see the escape room happen,” Ashley said. “So, I was going to make it happen — whether or not people were going to join me.”
Restarting a club in the wake of a global pandemic is no easy task, however — especially when you’re on your own. When Katheryn saw her friend struggling to juggle the administrative tasks that come with running a club, in addition to the actual puzzle-building and engineering inherent to assembling an escape room, she decided to lend Ashley a hand, gradually taking on more and more responsibilities until she too officially joined the club.
“I had done a few escape rooms. Escaped some, didn’t escape others,” Katheryn explained, when asked about why she joined MuddEscapes. “But I joined MuddEscapes mostly because Ashley was trying to run it on her own, and she needed help.”
Ashley and Katheryn have been friends since freshman year, and as it turns out, they go way back. The two grew up in the same suburb of Maryland, so their paths crossed long before Mudd was even on the radar. Their older siblings played tennis together, and Katheryn played volleyball with Ashley’s older brother.
With Katheryn’s help, Ashley was able to successfully pull off an escape room that ran the weekend right before reading week last spring. In Escape Velocity, teams of five were tasked with escaping an alien spaceship in under an hour.
“Something that took a lot of the pressure off was the idea that you have to do it badly before you can do it well,” Ashley said. “It’s not optional. You can’t do it well the first time. So, I thought, ‘I’m going to do everything badly this time, and do it as much as I can, so that next time, it can be really good.’”
And the next time, it was indeed really good. Last semester’s escape room, Long Overdue, featured locked box after locked box, messages in Morse Code and Braille, and even a library checkout system. The club went all out on aesthetics, transforming the LAC’s Riggs Room into a veritable haunted library, complete with dim lighting, custom-made curtains, and eerie music. Though only 11 out of 38 total teams were able to determine the name of the killer before time ran out, MuddEscapes certainly made Long Overdue a memorable experience for all.
“I’ve done a lot of escape rooms before, and I was very impressed by how much effort [MuddEscapes] put into this one,” said Toby Frank ’23, who tackled Long Overdue with five other seniors.
Fan favorites from last semester’s escape room included a puzzle that required shining a flashlight through a set of wooden tiles to make out the code to the next locked box, as well as an Arduino-based puzzle that featured an LED lamp blinking Morse Code. There was also a puzzle where players had to determine where to place a knight onto a chessboard, and a dollhouse that would only open once players had collected and scanned three RFID-tagged dolls.
“Normally, you have a lock, and you unlock it by solving some sort of puzzle on paper,” Toby observed. “I really enjoyed that [the chess and dollhouse] puzzles used alternative mechanisms.”
But the star of the show was undoubtedly a secret bookshelf that swung open to reveal a hidden room.
“Having secret rooms in escape rooms is a really good proxy for how technically advanced and rigorous the escape room is. So, it was really cool to see that [in Long Overdue],” Toby remarked. “I was surprised that a bunch of college students were able to pull that off.”
The moving bookshelf was a feat of engineering made possible only through the combined efforts of four MuddEscapes members: Naomi did the majority of the overall design work, CAD modeling, and aesthetics for the bookcase (with some help from Katheryn), while Cristian Gonzalez ’23 and Ashley were primarily responsible for the electronics portion of the puzzle. To disguise the bookshelf as just any other ordinary piece of furniture, Naomi and Katheryn created fake books by stretching paper over foam. The moving bookcase effect was accomplished with an electromagnet.
The mechanics of the puzzle posed some interesting engineering challenges. For one, the bookcase needed to be built such that it could swing open freely, while remaining devoid of conspicuous hinges and gaps that would clue players in on the fact that the bookcase was moonlighting as a door. Another challenge was the door’s weight. Since the shelves themselves were already quite heavy, MuddEscapes wanted to make the books as light as possible, hence the fake foam books.
“The bottom two shelves were actually half an inch taller than the other shelves,” Naomi revealed, when describing the process of creating the fake books. “Because I figured, with the foreshortening [that happens] when you stand up and look at the puzzle, the shelves are going to look the same height. So, I made those [two shelves] just a little bit taller because I needed to fill in the gap.”
The bookcase is also a great example of how MuddEscapes allows club members to put their knowledge from the classroom to good use. Cristian attributes his decision to join MuddEscapes in part to his desire to apply knowledge from engineering classes to non-coursework-related projects.
“I was in MicroPs last semester, and I wanted an opportunity to use things I had learned in that class toward something outside of the class. The main issue with MicroPs is that it’s difficult to see what to do with it afterward. I was curious to see what was possible,” Cristian said. “And in terms of the broader engineering curriculum, you don’t really get to build or design much until you get to tech electives like Mechanical Design and MicroPs. There’s a point where you’re just doing problem set after problem set and exam after exam, and I feel that MuddEscapes really provides that creative outlet for you to keep your hands busy and make something.”
MicroPs, more formally known as Microprocessor-Based Systems, is an engineering elective in which students learn to use a microcontroller and a Field Programmable Gate Array (FPGA) to design embedded systems such as a keypad-controlled seven-segment digit display and a WiFi-enabled data transfer device. (For those unfamiliar with the terminology, think of a microcontroller as a computer on a chip, and an FPGA as a matrix of programmable logic blocks.)
To unlock the bookcase, teams had to shine a UV flashlight on the top shelf of books and match each tome to a line of a poem, then pull on the books in the order designated by the poem. To enable that to happen, Cristian built on his knowledge from both MicroPs and the introductory digital design course, E85.
“My contribution [to the bookcase puzzle] was programming an FPGA to send a signal when a certain number of pins were activated in a certain order. The best way to do something like that is through a finite state machine, or FSM [which moves from one state to another in response to input],” Cristian explained. “Essentially, how the bookcase worked is that each book was attached to a string that would activate a limit switch when pulled. When active, the switch would depress a button whose output was connected to a pin of the FPGA. I took those pins, and using software, created an FSM that either took you to the next state if you pulled the correct book, or back to the initial state if you hit the wrong pin. The final state of the FSM output a signal to Ashley’s microcontroller, which was connected to an electromagnet and gave the signal to release the hatch.”
Besides MicroPs and E85, MuddEscapes members have found that the modeling and machining techniques practiced in courses such as E4 (Introduction to Engineering Design and Manufacturing) translate most directly into the concrete skills required to construct an escape room.
Experience outside the classroom also comes in handy. For example, both Ashley and Naomi come from a robotics background, and Ashley also cites her prior theater work as formational building experience.
“Escape rooms have a lot in common with theater, especially with the construction of walls and doors,” Ashley said. “So, I draw on [my theater experience] a lot. I worked on sets and props in high school, and for a little bit at Pomona. That taught me to use machine shop tools like the table saw and the miter saw, and also gave me a basic understanding of how to put together large wooden structures.”
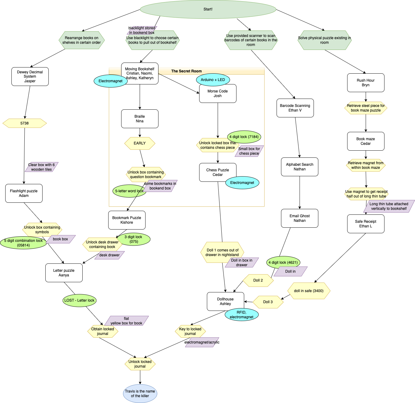
Given that there are so many moving parts to an escape room, you might be wondering: how does it all come together? It turns out that when it comes to something so technologically complex, a good diagram is essential.
MuddEscapes’ approach to designing an escape room entails club members (individually or in small groups) crafting 15 or so puzzles, all of which cascade together into the final room. Those puzzles are placed onto a single flowchart mapping each sequence of puzzles to be solved for a team to ultimately escape the room. During this step of the design process, it’s helpful to think about puzzles in terms of inputs and outputs, with one puzzle’s output (e.g., a series of four numbers) acting as the input into the next puzzle (e.g., the code for a combination lock).
“When I am putting together the flowchart that determines which puzzles go into each other, I usually need an understanding of everyone’s puzzle — their input and output, in particular, because the specifics of how [a puzzle] actually works and how you solve it, those don’t matter too much for this part. It’s just whether the puzzle involves a computer, whether it’s going to be an electronic trigger or some sort of combination output,” Ashley explained. “And then from there, it’s pretty easy to match up the [puzzles]. Some club members are very nice and make it easy by making their puzzles super flexible — the input can be anything, the output can be anything — so those can go anywhere. Other puzzles are more constrained. So, I start with the more constrained puzzles, and then let the more flexible puzzles fill in the gaps.”
Much thought and consideration is put into how to create the most optimal escape room experience possible. For example, the bookcase puzzle was intentionally designed such that it could be solved as soon as participants entered the room — so all teams could experience it.
“I also try to make sure that there are always a good number of puzzles available, so teams are never bottlenecked. They always have things to work on,” Ashley elaborated. “And also that the length of the room is OK. So, there isn’t one really long path, where one puzzle leads to another puzzle that leads to another 10 times — because then, teams would probably get stuck on that [path] and not be able to finish the room.”
Outside of puzzle making, other important club roles include aesthetics and playtesting. The aesthetics team oversees the overall theme, story, and decor of the room, getting together on a weekly basis to paint and decorate puzzles to fit the theme. At the end of the semester, playtesters help test how fun, difficult, and durable puzzles are — before the room is unveiled to the wider student body.
Cristian makes designing an escape room sound simple. “As the semester progresses, if things come up, puzzles are removed, added, or adjusted. There are certain check marks for the puzzles; then there’s a final check-off day, where we double check that the puzzles work. And then it’s just a matter of moving everything to the Riggs Room. And then you do the escape room, and then you take it out.”
For many club members, the best part about being in MuddEscapes is seeing everything come together at the end of the semester, when they get to see their efforts materialize in the final escape room. The escape room typically runs for one week (finals week in the fall, and reading week in the spring). During that week, MuddEscapes watches as 40 or so teams take a stab at the escape room the club has been working toward all semester.
“I love behind-the-scenes stuff. That’s kind of why I started theater in the first place — I wanted to be backstage,” Ashley said. “I love seeing the reactions. I love making something tangible that you can show off to people, that people can touch. That’s a big part of why I like engineering.”
In particular, the subteam responsible for last semester’s bookcase puzzle felt a lot of joy over the positive reception it received.
“Seeing people really excited about the secret door, it just made me really happy — because it felt like all my hard work paid off, and people really were enjoying something that I had made,” Naomi said. “I just felt that it was all worth it. And I was also just happy to know that it worked.”
For Long Overdue, MuddEscapes members set up a live camera feed of the escape room and situated themselves in an adjacent room, so that they could keep an eye on teams from the control room and provide hints via walkie-talkie when necessary.
“It’s surprisingly hard to give hints,” Katheryn divulged. “Not everyone gets stuck on the same aspect of a certain puzzle, so you have to figure out what you can say without giving away too much, while also still being helpful.”
Watching attempt after attempt of the same escape room certainly makes for some nail-biting entertainment. One team finished Long Overdue with less than five seconds left on the clock.
“One group escaped with only two seconds left. We were all watching super closely, because the actual win screen is triggered manually — we would trigger it as soon as a team said the name of the killer,” Ashley said. “And usually, we ask teams to say the name through the walkie-talkie. But this team had so little time left, and we could hear them scream [the killer’s name] from the other room, so we just triggered the win screen right away.”
For MuddEscapes, each new semester means new puzzles and a new theme. This semester is no different. So, gather up your most logical friends, practice those problem solving skills, and prepare to crack this semester’s case: a museum heist. We promise you won’t be disappointed.
For Ashley, Long Overdue is just a hint at what’s to come. “I think this semester’s escape room is going to be bigger and better than ever. Now that most people in the club have had the experience of making at least one puzzle and seeing how it all comes together, I think we’re going to be able to achieve a lot more. It’s going to be better puzzles, cooler puzzles. I have a good feeling about [the upcoming escape room].”
Not convinced yet? Take it from one of your own. “Doing escape rooms with friends can be a really enjoyable time. It’s only an hour of your time, and for how little you put into the room, it’s a really enjoyable experience,” Toby said. “[Long Overdue] was so much fun for me, and I have a hard time thinking of someone who wouldn’t find it enjoyable. If you enjoy puzzles at all, I’m sure this semester’s escape room is going to be extremely fun. It just scratches that same problem-solving itch that board games and math puzzles do.”
Interested in joining MuddEscapes? Just reach out to muddescapes-leadership@g.hmc.edu — or keep an eye out for an email from MuddEscapes leadership next semester. The club is always looking for more puzzle makers, aestheticians, and playtesters, and offers a welcoming community of escape room enthusiasts.
“Something I was very stressed out about was, was anyone going to join my club? Were people going to stay in the club? Were people going to be excited about this?” Ashley said. “And right now, the group of people we have in the club, I’m really happy that we’re all friends now, that everyone feels comfortable talking to each other about their puzzles, that we’ve created this community — because I do care about the escape room, but I definitely care about the club members a lot more.”
Plus, you don’t have to be an engineer to build an escape room. MuddEscapes welcomes Mudders from all majors. Just hear Ashley out. “Anyone can join the club. You don’t need any prior knowledge. You just learn everything along the way, and there are lots of people to help you. What’s most important is feeling passionate about your project.”
Naomi echoes the sentiment. “I feel like people are intimidated by the idea of building a puzzle, because they feel it needs to be elaborate, or they feel they don’t have the skills to be able to realize what they’re envisioning. But like Ashley has said multiple times, you can: one, ask for help from other club members, because other people have strengths that you don’t have, and they’re always really happy to help; and two, your puzzle doesn’t necessarily have to be anything super fancy — you can make your puzzle to what your skill set is. And there isn’t just puzzle-building. There’s aesthetics, which could be fun if you like to just paint things and relax on the weekend, if you like to think about interior design, or if you like decorating in general. Or maybe you don’t like making puzzles, but you like solving them — there’s playtesting too.”
And who knows? You might find that there’s an engineer inside you after all. “Prior to building my own puzzle, I hadn’t really done a big, self-driven engineering project. Building and designing the majority of the [bookcase] puzzle — and seeing it work — made me feel that I really did have the skills to be an engineer,” Naomi said. “It gave me confidence that I could create a successful engineering project — which was something that I had been insecure about before. I wasn’t sure if I could be a good engineer, if I had the skills or the creativity. But MuddEscapes helped me realize that I could do it. So, it was a big self-confidence boost.”
The biggest downside to joining the club? MuddEscapes members can’t really play the escape room — unless they’re OK with allowing other teammates to handle the puzzle(s) they designed or otherwise know about. So, it seems that, whether or not you join, it’s a win-win either way.
In any case, we hear that, for this next escape room, teams should tread lightly and listen closely, because the stakes are higher than ever…



































